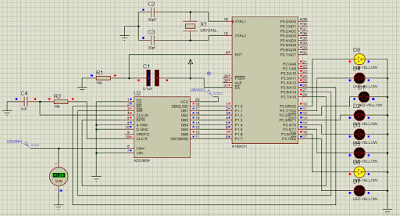
Interface ADC0804 with 8051, get Convert+ed Data from Port 1 and Display on LEDs of Port 3 Connect Data Pins (DB0-DB7) of ADC0804 with Port 1 of Microcontroller RD Pin of ADC0804 with P2.5. WR Pin of ADC0804 with P2.6. INTR Pin of ADC0804 with P2.7 Apply 2.5 Volts on Vref or Leave it Unconnected
If Input Analog Value on VIN+ of ADC is 1.28 , Digital Value ________________
If Input Analog Value on VIN+ of ADC is 3.52 , Digital Value ________________
If Input Analog Value on VIN+ of ADC is 4.75 , Digital Value ________________
If Input Analog Value on VIN+ of ADC is 5.00 , Digital Value ________________
Source
code:
ORG 00H
ADC:
SETB P2.5
CLR P2.6
NOP
NOP
NOP
SETB P2.6
EOC: JB P2.7 ,EOC
SETB P2.7
CLR P2.5
CLR A
MOV A ,P1
MOV P3,A
SJMP ADC
END
Result:
Apply 2.5 Volts on Vref or Leave it Unconnected
If Input Analog Value on VIN+ of ADC is 1.28 , Digital Value ________________
Calculation:
Vref is Unconnected
RANGE=0-5
VIN+=1.28
Value Required= 1.28 x
Which is 01000001 in Binary
Result:
Apply 2.5 Volts on Vref or Leave it Unconnected
If Input Analog Value on VIN+ of ADC is 3.52 , Digital Value ________________
Calculation:
Vref is Unconnected
RANGE=0-5
VIN+=3.52
Value Required= 3.52 x
Which is 10110100 in Binary
Result:
Apply 2.5 Volts on Vref or Leave it Unconnected
If Input Analog Value on VIN+ of ADC is 4.75, Digital Value ________________
Calculation:
Vref is Unconnected
RANGE=0-5
VIN+=4.75
Value Required= 4.75 x
Which is 11110010 in Binary
Result:
Apply 2.5 Volts on Vref or Leave it Unconnected
If Input Analog Value on VIN+ of ADC is 5 , Digital Value ________________
Calculation:
Vref is Unconnected
RANGE=0-5
VIN+=5
Value Required= 5 x
Which is 11111111 in Binary




0 Comments